双酚A(BPA)应用广泛,可以在许多普通消费品中找到,如可重复使用的餐具和塑料瓶、运动器材、唱片和DVD。含有双酚A的环氧树脂被用于覆盖水管内部和罐头食品和饮料的内部,以延长它们的保质期,并避免食物或饮料的金属味道。双酚A也被用作热敏纸的染料显影剂,以使油墨显现出来。它可以在商店的销售收据、公共交通和停车罚单中找到。

基于美国环境保护署的统计,在美国市场,BPA在各类材质中出现的占比如下:
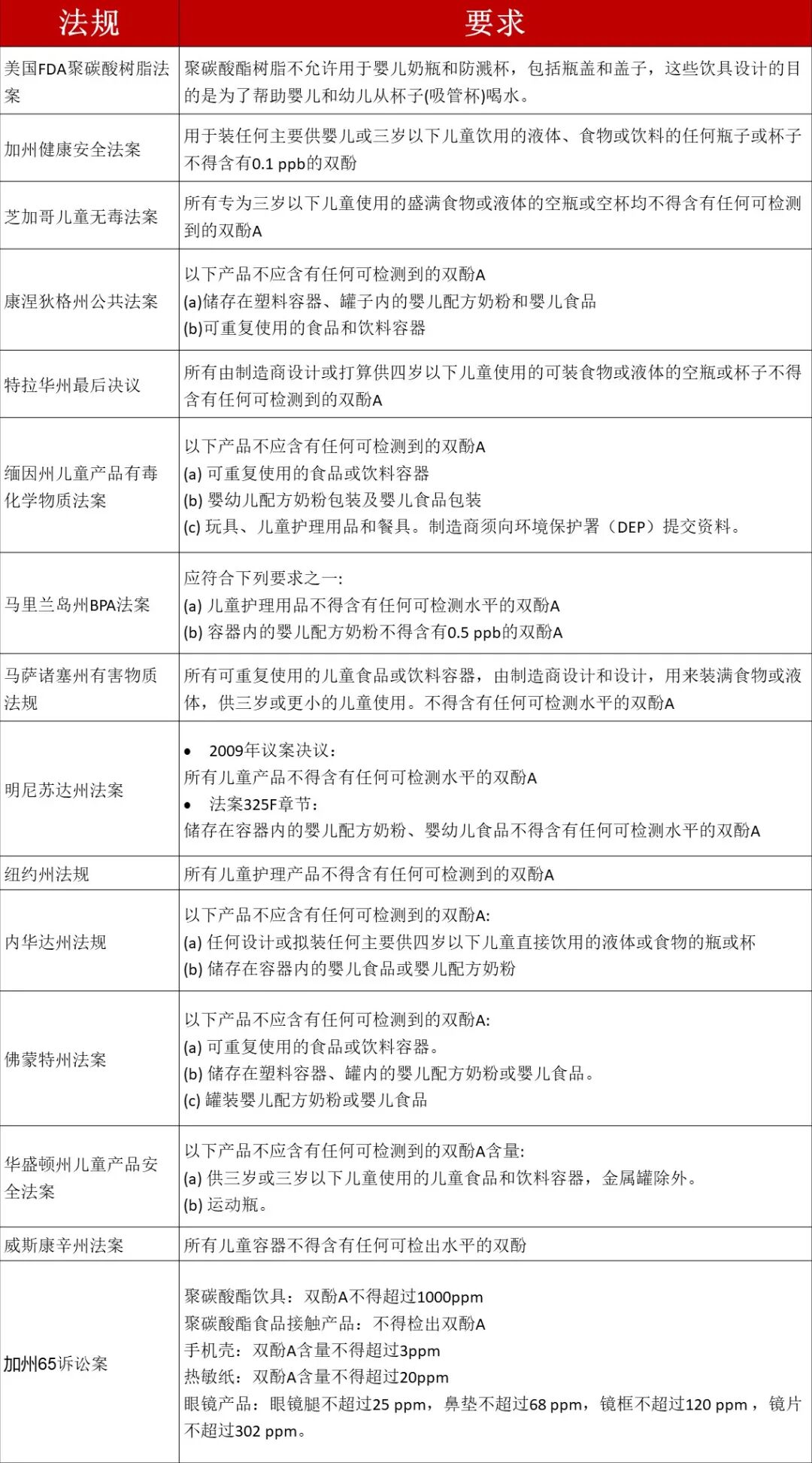
美国EPA认为双酚A在动物研究中是一种生殖、发育和全身毒性物质,但雌激素作用较弱,其对儿童健康和环境的潜在影响存在疑问,并没有制定强制法规来约束BPA的使用,但美国食品药品监督管理局(FDA)以及一些州(如加州、芝加哥等)制定了关于BPA的限制。下面小编盘点一下美国关于BPA限制的相关法规:
尽管目前美国联邦层面(除FDA外)没有双酚A的限制要求,随着时间的推进,美国很多州对不同类别的产品进行了双酚A的限制。因此,GIG为客户提供了管控这类产品的测试线供相关生产商或贸易商参考,助力企业产品合规,欢迎垂询。
